×
Akademik
İdari
Öğrenci
Kampüs Hayatı
Haliç Üniversitesi
Hızlı Erişim
Akademik
Akademik Takvim
OBS
EBYS
Self Servis
E-Posta
Bologna
Etik Kurul
Bilimsel Araştırma Projeleri
Haliç Üniversitesi
Hızlı Erişim
İdari
İdari Birimler
EBYS
Self Servis
E-Posta
Sürekli Eğitim Merkezi
Haliç Üniversitesi
Hızlı Erişim
Öğrenci
Haliç-X
OBS
Akademik Takvim
Formlar/Dilekçeler
Kütüphane
E-Posta
ERASMUS
Haliç Üniversitesi
Hızlı Erişim
Kampüs Hayatı
Öğrenci Topluluklari
Tesislerimiz
Sosyal Alanlar
×
Geri
ÜNİVERSİTEMİZ
AKADEMİK
ÖĞRENCİMİZ
HALİÇ'TE YAŞAM
ARAŞTIRMA
ULUSLARARASI
Hakkında
Yönetim
Medya
Kurumsal Değerler
Tarihçe
Mütevelli Heyeti Başkanı Mesajı
Sayılarla Haliç
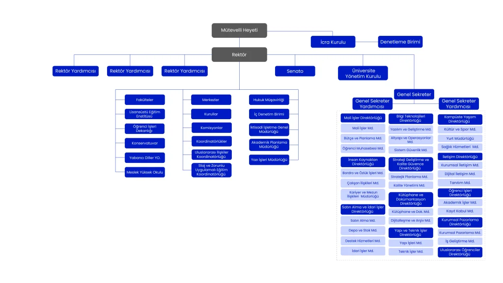
Organizasyon Şeması
Mevzuat
İhaleler
Mütevelli Heyeti
Hukuk Müşavirliği
Rektörlük Ofisi
Senato
Yönetim Kurulu
Danışma Kurulu
Genel Sekreterlik
Rektör
Rektör Yardımcısı
Rektör Danışmanları
Özel Kalem
Koordinatörlükler
İletişim
Genel Sekreter
Genel Sekreter Yardımcıları
İdari Birimler
Foto Galeri
Tanıtım Filmi
Tanıtım Materyalleri
Kurumsal Kimlik
Misyon-Vizyon
Temel Değerler
Politikalar
2023-2027 Stratejik Plan
Kurum İç Değerlendirme Raporları
Enstitüler
Fakülteler
Yüksekokullar
Meslek Yüksekokulları
Lisansüstü Eğitim Enstitüsü
Fen Edebiyat Fakültesi
Güzel Sanatlar Fakültesi
İşletme Fakültesi
Mimarlık Fakültesi
Mühendislik Fakültesi
Sağlık Bilimleri Fakültesi
Spor Bilimleri Fakültesi
Tıp Fakültesi
Konservatuvar
Yabancı Diller Yüksekokulu
Meslek Yüksekokulu
Öğrenci
Öğrenci Hizmetleri
Akademik İmkanlar
Bilgilendirme
Öğrenci İşleri Direktörlüğü
Öğrenci İşleri Dekanlığı
Öğrenci Destek Merkezi
Uygulamalı Eğitimler ve Staj Koordinatörlüğü
Öğrenim Ücretleri
Engelli Öğrenci Koordinatörlüğü
Sektörde Eğitim Programı
Uluslararası Öğrenci
Kariyer Merkezi ve Mezun İlişkileri
TÖMER
Akademik Takvim
Öğrenci Kabulü ve Genel Kayıt
Yatay Geçiş
Dikey Geçiş
Çift Ana Dal
Yan Dal
Formlar/Dilekçeler
Mevzuat
Kampüs
Kültür
Spor
Sağlık
Kampüste Yaşam Direktörlüğü
Kampüs Hayatı
Kız Öğrenci Yurdu
Kampüs Güvenliği
Yemekhane
Yeme-İçme Alanları
Ulaşım ve Servisler
Öğrenci Toplulukları
Konferans Salonu
Tesislerimiz
Sağlık Hizmetleri
Psikolojik Danışmanlık Birimi
Uygulama ve Araştırma Merkezleri
Bilimsel Çalışmalar
İnovasyon
Atatürk İlkeleri ve İnkılap Tarihi U.A.M.
Bilim ve Çağdaş Teknolojiler U.A.M.
Sürdürülebilir Enerji Teknolojileri U.A.M.
Ekonomi Güvenliği Çalışmaları U.A.M.
İslam Mimarisi ve Sanatları U.A.M.
Şiddet ve Travma Çalışmaları U.A.M.
Haliç Araştırmaları U.A.M.
Araştırma-Geliştirme ve Proje Koordinatörlüğü
Bilimsel Araştırma Projeleri (BAP)
Akademik Faaliyet Destek
Sürdürülebilirlik ve İklim Değişikliği Koordinatörlüğü
Bilimsel Dergiler
Bilimsel Yayınlar
Haliç AI TEKMER
Teknoloji Transfer Ofisi
SANAL TUR
LİSANSÜSTÜ
ERASMUS
Hızlı Erişim
TR
EN
English
×
🔍
A-Z İndeks
Öğrenci İşleri
Kampüste Yaşam
Akademik Takvim
Şifre Sıfırlama
Help Desk
Ulaşım & Servisler
Akademik Takvim
Şifre Sıfırlama
Help Desk
Ulaşım & Servisler
ÜNİVERSİTEMİZ
AKADEMİK
ÖĞRENCİMİZ
HALİÇ'TE YAŞAM
ARAŞTIRMA
ULUSLARARASI
Hakkında
Tarihçe
Mütevelli Heyeti Başkanı Mesajı
Sayılarla Haliç
Organizasyon Şeması
Mevzuat
İhaleler
Yönetim
Mütevelli Heyeti
Hukuk Müşavirliği
Rektörlük Ofisi
Rektör
Rektör Yardımcısı
Rektör Danışmanları
Özel Kalem
Koordinatörlükler
İletişim
Senato
Yönetim Kurulu
Danışma Kurulu
Genel Sekreterlik
Genel Sekreter
Genel Sekreter Yardımcıları
İdari Birimler
Medya
Foto Galeri
Tanıtım Filmi
Tanıtım Materyalleri
Kurumsal Kimlik
Kurumsal Değerler
Misyon-Vizyon
Temel Değerler
Politikalar
2023-2027 Stratejik Plan
Kurum İç Değerlendirme Raporları
Enstitüler
Lisansüstü Eğitim Enstitüsü
Fakülteler
Fen Edebiyat Fakültesi
Güzel Sanatlar Fakültesi
İşletme Fakültesi
Mimarlık Fakültesi
Mühendislik Fakültesi
Sağlık Bilimleri Fakültesi
Spor Bilimleri Fakültesi
Tıp Fakültesi
Yüksekokullar
Konservatuvar
Yabancı Diller Yüksekokulu
Meslek Yüksekokulları
Meslek Yüksekokulu
Öğrenci
Öğrenci İşleri Direktörlüğü
Öğrenci İşleri Dekanlığı
Öğrenci Destek Merkezi
Uygulamalı Eğitimler ve Staj Koordinatörlüğü
Öğrenim Ücretleri
Engelli Öğrenci Koordinatörlüğü
Sektörde Eğitim Programı
Uluslararası Öğrenci
Kariyer Merkezi ve Mezun İlişkileri
TÖMER
Öğrenci Hizmetleri
Akademik Takvim
Öğrenci Kabulü ve Genel Kayıt
Akademik İmkanlar
Yatay Geçiş
Dikey Geçiş
Çift Ana Dal
Yan Dal
Bilgilendirme
Formlar/Dilekçeler
Mevzuat
Kampüs
Kampüste Yaşam Direktörlüğü
Kampüs Hayatı
Kız Öğrenci Yurdu
Kampüs Güvenliği
Yemekhane
Yeme-İçme Alanları
Ulaşım ve Servisler
Kültür
Öğrenci Toplulukları
Konferans Salonu
Spor
Tesislerimiz
Sağlık
Sağlık Hizmetleri
Psikolojik Danışmanlık Birimi
Uygulama ve Araştırma Merkezleri
Atatürk İlkeleri ve İnkılap Tarihi U.A.M.
Bilim ve Çağdaş Teknolojiler U.A.M.
Sürdürülebilir Enerji Teknolojileri U.A.M.
Ekonomi Güvenliği Çalışmaları U.A.M.
İslam Mimarisi ve Sanatları U.A.M.
Şiddet ve Travma Çalışmaları U.A.M.
Haliç Araştırmaları U.A.M.
Bilimsel Çalışmalar
Araştırma-Geliştirme ve Proje Koordinatörlüğü
Bilimsel Araştırma Projeleri (BAP)
Akademik Faaliyet Destek
Sürdürülebilirlik ve İklim Değişikliği Koordinatörlüğü
Bilimsel Dergiler
Bilimsel Yayınlar
İnovasyon
Haliç AI TEKMER
Teknoloji Transfer Ofisi
Organizasyon Şeması
|
Üniversitemiz
|
Hakkında
|
Organizasyon Şeması
Üniversitemiz
Hakkında
Tarihçe
Mütevelli Heyeti Başkanı Mesajı
Rektörün Mesajı
Sayılarla Haliç
Organizasyon Şeması
Mütevelli Heyeti
Hukuk Müşavirliği
Rektörlük Ofisi
Rektör
Rektör Yardımcısı
Rektör Danışmanları
Özel Kalem
Koordinatörlükler
İletişim
Genel Sekreterlik
Genel Sekreter
Genel Sekreter Yardımcıları
İdari Birimler
Mevzuat
Kanunlar
Yönetmelik
Yönergeler
Usul ve Esaslar
Genelgeler
Kılavuzlar
Mevzuat (Mülga)
Kanunlar
Yönetmelikler
Yönergeler
Usul ve Esaslar
Genelgeler
Kılavuzlar
İhaleler
Aktif İhaleler
Pasif İhaleler
2025-007 Özel Güvenlik Hizmeti Alımı İhalesi
2025-006 Elementer Branş Sigorta İhalesi
2025-005 Bilgisayar Laboratuvarları Thin Client Alımı İhalesi
2025-004 Bilgisayar Laboratuvarları Server ve Altyapı Alımı İhalesi
2025-003 Yemek Hizmeti Alımı İhalesi
2025-002 Personel ve Öğrenci Servis Hizmeti Alımı İhalesi
2025-001 Muhtelif Onarım ve Tadilat İşi İhalesi
2024-006 Elementer Branş Sigorta İhalesi
2024-005 Çatı Yalıtım ve Muhtelif Bakım Onarım İşi İhalesi
2024-004 Akıllı Sınıf Sistemleri Alımı İhalesi
2024-003 Çatı Yalıtım ve Muhtelif Bakım Onarım İşi İhalesi
2024-002 Sanal Masaüstü ve Uygulama Lisansı ve Destek Hizmeti Alımı İhalesi
2024-001 Personel ve Öğrenci Servis Hizmeti İhalesi
2023-014 Elementer Branş Sigorta İhalesi
2023-013 Özel Güvenlik Hizmeti Alımı İhalesi
2023-012 Temizlik Hizmeti Alımı İhalesi
2023-011 Akıllı Sınıf Sistemleri Alımı İhalesi
2023-010 Kolçaklı Sandalye Alımı İhalesi
2023-009 Amfi Alımı İhalesi
2023-008-Citrix Sanal Masaüstü ve Uygulama Lisansı Alımı ve Destek Hizmet Alımı İhalesi
2023-006 Veri Depolama Alımı İhalesi
2023-005 Elektrik, Data Onarım Tadilat ve Bakım İşleri İhalesi
2023-004 İnşaat Onarım Tadilat ve Bakım İşleri İhalesi
2023-003 Elektrik, Data Onarım Tadilat ve Bakım İşleri İhalesi
2023-002 Mekanik Onarım Tadilat ve Bakım İşleri İhalesi
2023-001 Personel ve Öğrenci Servis Hizmeti İhalesi
2022-017 Elementer Branş Sigorta İhalesi
Senato
Yönetim Kurulu
Danışma Kurulu
Kurumsal Değerler
Misyon – Vizyon
Temel Değerler
Politikalar
2023-2027 Stratejik Plan
Kurum İç Değerlendirme Raporları
Medya
Foto Galeri
Tanıtım Filmi
Tanıtım Materyalleri
Kurumsal Kimlik
KVKK
Gizlilik Bildirimi
Organizasyon Şeması